Emc易倍体育(中国)官方网站

重磅!2024年中国及31省市健身训练器材行业政策汇总及解读(全)-易倍体育登录入口
CN EN
重磅!2024年中国及31省市健身训练器材行业政策汇总及解读(全)
作者:小编 日期:2025-12-21 14:50:30 点击数: 

  上世纪90年代中期,国务院与国家体委相继发布《全民健身计划纲要》及《体育产业发展纲要》后,我国健身训练器材业逐步开启发展,此阶段我国健身训练器材行业企业规模较小且消费主体多为机关、企业等团体单位。步入21世纪后,2008年北京奥运会申请成功为国内健身训练器材行业带来了巨大的发展契机,行业由此进入迅速成长期。随着国家教育宣传的投入和居民收入的增加,运动健身可以促进、保持身体健康的观念日渐深入人心,群众对健身训练器材的消费意愿与相应的支出也逐步上升,至2013年,全国体育及相关产业规模突破万亿大关,此后行业进入高速发展期,即使在2019年疫情爆发后线下健身行业受到较大影响,至2023年全国体育产业总规模仍然保持在3万亿元以上。

重磅!2024年中国及31省市健身训练器材行业政策汇总及解读(全)(图1)

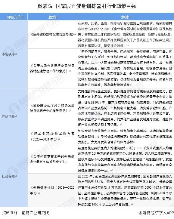
  中国健身训练器材行业政府监管部门主要包括国家体育总局、工信部、发改委等。健身训练器材行业近年来得到了国家一系列相关政策的规范与支持,主要是补贴、支持各地区公共体育运动设施建设以及鼓励我国健身企业扩大发展规模等,具体情况如下:

  国家层面的政策目标主要在于扩大健身运动器材在城镇、乡村的覆盖率,提高运动健身人群比例,保证为城乡居民提供必要的室外健身场所,同时鼓励支持健身休闲企业发展、提升健身休闲器材研发制造能力,最终助力服务于体育休闲整体产业规模的扩大。

重磅!2024年中国及31省市健身训练器材行业政策汇总及解读(全)(图2)

  为了响应国家号召,各省市积极印发有关政策通知推动健身训练器械政策行业的发展。截至2024年7月,各重点省市健身训练器械行业的相关政策汇总如下:

  从省市发展规划来看,各地区对于健身训练器材的政策目标大致相同,各地区主要目标都为建设更多符合标准的公共健身设施、提高经常参加体育锻炼人数占人口数量的比例以及扩大地区健身休闲产业的规模。不同点在于,各地区根据自身经济发展水平以及地区地理特色指定了不同的发展路线,如四川省利用军工资源在装备制造、新材料等方面优势,推动军民两用技术在健身休闲业的双向转化和产业化;海南省以自身在旅游业上发展的优势,融合健身与旅游产业,计划建设一批以健身休闲为主题的体育文化旅游重点项目。

重磅!2024年中国及31省市健身训练器材行业政策汇总及解读(全)(图3)

  易倍体育官网 易倍登录入口

  更多本行业研究分析详见前瞻产业研究院《中国健身器材行业发展前景与投资战略规划分析报告》。

  同时前瞻产业研究院还提供产业新赛道研究、投资可行性研究、产业规划、园区规划、产业招商、产业图谱、产业大数据、智慧招商系统、行业地位证明、IPO咨询/募投可研、专精特新小巨人申报等解决方案。在招股说明书、公司年度报告等任何公开信息披露中引用本篇文章内容,需要获取前瞻产业研究院的正规授权。

  更多深度行业分析尽在【前瞻经济学人APP】,还可以与500+经济学家/资深行业研究员交流互动。更多企业数据、企业资讯、企业发展情况尽在【企查猫APP】,性价比最高功能最全的企业查询平台。

  易倍体育官网 易倍登录入口

  特别声明:以上内容(如有图片或视频亦包括在内)为自媒体平台“网易号”用户上传并发布,本平台仅提供信息存储服务。

  “扛把子”!这类产品12月扩容500亿元,ETF总规模超5.82万亿元,创历史新高 ETF规模周报

  杜兰特31+6+5火箭终结掘金6连胜 约基奇25+7+5谢泼德28+6

  库里28+9+6勇士战胜太阳结束3连败,巴特勒25分追梦被逐布克38+5

  一位妈妈的后悔药:初中前,鸡娃让我收获多少羡慕,初中后,鸡娃就让我付出多大代价