Emc易倍体育(中国)官方网站

2024年中国眼健康行业研究报告-易倍体育登录入口
CN EN
2024年中国眼健康行业研究报告
作者:小编 日期:2025-01-11 19:23:07 点击数: 

  其中,眼科医院正向人才培育、数字化诊疗和视光与眼科融合发展,眼科门诊正向品牌多样化、资源精细化、服务便捷化和智能化发展。

  视光类服务市场,消费者对眼健康视光服务的需求呈现出专业化、细致化和个性化等特征,不同人群对眼健康服务的需求存在差异。视光中心是眼健康视光类服务的重要载体,提供视力检查、屈光矫正、视力保健等服务,正朝着专业、细分、个性、智享、便捷及合规等方向发展。

  产品类服务市场,主要产品包括眼镜产品、眼部训练工具 / 系统产品、营养保健产品和眼部护理产品等。眼镜产品市场中,离焦防控型镜片和渐进多焦点镜片是眼镜产品的重要发力方向。眼健康产品市场正向国产品牌崛起、场景化产品创新、市场规范化以及社区化服务等方向发展。

  眼健康需求市场近视防控将在稳定发展后回落,干眼护理与成人渐进市场的发展潜力可观。

  眼健康产品市场将随着数字化和个性需求推荐,向更加舒适、智能、个性的方向发展创新。

  眼健康服务将以人才培养、数字化建设和教育宣导为基础,向更高质量和效率的供给演进。

  眼健康营销拓展市场将基于社媒渠道,衍生出全方位、多层次、精准触达的营销矩阵模式。

  眼健康行业将以资源整合为基盘、技术进步为抓手,实现国内国际市场扩容和可持续发展。

2024年中国眼健康行业研究报告(图1)

  眼健康行业是一个关注于维护和提升人们视觉健康的产业,包括眼科疾病的预防与教育、屈光矫正等服务内容

  眼健康是国民健康的重要组成部分,涉及全年龄段人群全生命期。包括眼盲在内的视觉损伤严重影响人民群众身心健康和生活质量,加重家庭和社会负担,是涉及民生福祉的公共卫生问题和社会问题。眼健康行业是以眼科医院/门诊、视光中心、眼镜店、镜片镜架/检查或诊疗设备/训练和康复仪器/营养或护理产品供应商等为核心供应主体,为人们提供眼科疾病预防、眼健康教育科普、屈光矫正、医疗诊断治疗、营养或护理等在内的综合视觉健康服务。

2024年中国眼健康行业研究报告(图2)

  眼健康服务、眼健康产品、设备与系统是眼健康行业的重要参与主体,四者相辅相成共同保障国人眼健康

  眼健康服务行业的构成主体繁多,本报告主要从眼健康服务、眼健康产品、设备与系统支持的重要参与方这四个方面来阐释眼健康服务行业。眼健康服务重要参与方包括具有医疗资质的眼科医院或眼科门诊、不具有医疗资质的视光中心或眼镜店及其他主体;眼健康产品重要参与方包括眼镜产品、训练工具/产品、眼部营养保健食品、眼部护理产品等供应商;设备和系统重要参与方包括为眼健康提供检查矫正的仪器设备供应商、视力矫正供应商。这些重要参与方共同组成了眼健康事业的合作主体,并相辅相成地保障了国人的眼健康。

2024年中国眼健康行业研究报告(图3)

2024年中国眼健康行业研究报告(图4)

  眼健康医疗类服务涵盖眼病诊疗、视力矫正和基础眼病预防与康复等内容,为国人眼健康保驾护航

  医疗类眼健康服务一种深度融合眼科医学专业知识与现代健康管理理念的服务体系。主要依托眼科医院、眼科诊所等专业医疗机构,运用先进的眼病诊疗技术与扎实的视光医学理论基础,为儿童青少年、中青年与老年人提供全方位、个性化的视觉健康解决方案。该服务方式不仅涵盖眼病的精准诊断,还针对近视、远视、散光、弱视以及低视力等常见视觉障碍,提供专业的矫正与康复服务。同时,医疗类眼健康服务还积极介入全年龄段人群的基本眼部健康问题的预防和干预,通过眼健康档案、定期眼部检查来保障人们的视觉健康。

2024年中国眼健康行业研究报告(图5)

2024年中国眼健康行业研究报告(图6)

  上游:设备供应商、镜片、镜架原材料供应商;中游:镜架和镜片制造商与品牌商;下游:线上下销售渠道

  眼健康视光类服务的上游产业集中于基础材料与技术的创新,涵盖了精密的眼科设备制造商以及高品质镜片和镜架原材料的供应商。这些企业通过提供尖端的技术支持和稳定的物资保障,为整个产业链奠定坚实的基础。中游产业则由国内外知名镜片、镜架的制造商和品牌商构成。下游产业则主要由线下线上销售主体构成,包括专业的视光中心、眼镜零售商、互联网验配渠道、线上新零售渠道等,直接面向终端用户,提供全方位的眼健康检查及配镜服务。

  易倍体育EMC 易倍体育官方网站

2024年中国眼健康行业研究报告(图7)

  “视光中心、眼镜店”是眼健康视光类服务的核心主体,共同为消费者提供视力矫正、知识普及等多元服务

  然而,目前以“屈光矫正” 为主要服务宗旨的机构很多,从服务机构类型上来看,大致可以分为以“视光中心”为主的屈光矫正机构和以“眼镜店”为主的屈光矫正机构,这些屈光矫正机构能够为消费者提供丰富的眼健康服务,具体眼健康服务覆盖眼部健康知识普及、专业视力检查或筛查服务、提供科学的屈光矫正方案、建立视力健康档案等服务内容,从眼健康教育到屈光矫正实现全方位非医疗类屈光服务覆盖,以保障大众眼健康。

2024年中国眼健康行业研究报告(图8)

  视光中心较多以渐进多焦点眼镜来满足近用视觉障碍(老花)患者一镜看近看远的健康用眼服务需求

  随着老龄化的发展和眼睛调节功能下降的年轻化,近用视觉障碍(老花)成为当下中老年群体的主要用眼问题,目前全球约21亿人患有近用视觉障碍(老花) ,到2050年预计将增至40亿人(约为全世界人口的40%)。2023年,我国45岁以上的近用视觉障碍(老花)患者约4.61亿,较2022年增加了约0.15亿人,预示着近用视觉障碍(老花)市场有巨大的发展潜力。未来,市场上针对近用视觉障碍(老花)患者的非药物或手术类解决方案中,渐进多焦点眼镜或将成为满足近用视觉障碍(老花)患者一镜看近看远的最佳解决方案。

2024年中国眼健康行业研究报告(图9)

2024年中国眼健康行业研究报告(图10)

  眼健康服务中产品较为多元,涵盖眼镜产品、眼部训练类工具或系统产品、营养保健产品、眼部护理产品等

  近年来,随着医疗服务消费性支出增加、眼疾发病率的上升及居民健康关键的增强,眼健康市场的认知与重视度也随之增加,在一定程度上推动了眼健康市场的快速与蓬勃发展,催生了众多眼健康产品来满足人们的眼健康需求。目前,眼健康市场是一个多元化和快速发展的领域,涵盖了从日常护眼到专业护眼的各类产品,具体可将市场上的眼健康产品大致归纳为四类,主要包括眼镜及镜片产品、眼部训练工具/仪器产品、眼部健康营养保健食品、眼部护理用品等。

2024年中国眼健康行业研究报告(图11)

  角膜塑形镜市场经过四代迭代,目前呈现高集中度、高认可度态势,未来将进一步增长与迭代升级

  角膜塑形镜也称为OK镜,是一种特殊的硬性透气隐形眼镜,患者通过夜间睡眠时佩戴,来实现改变角膜形状矫正近视和散光的目的,使其能够在白天不佩戴眼镜的情况下拥有清晰的视力。角膜塑形镜的发展最早可追溯到20世纪50-70年代,主要是PMMA镜片、一弧设计,具有透气性差、佩戴舒适度低,市场参与供给主体少、认可度低的特征。目前,角膜塑形镜已经更新迭代至第四代,各方面体验均得到提升,市场供应主体高度集中,市场认可度和接受度快速提升。国内最早获批角膜塑形镜的生产厂家是欧普康视,为我国角膜塑形镜产业的发展与推动做出了极大贡献。未来,公开资料显示角膜塑形镜市场将继续保持增长并持续迭代升级。

2024年中国眼健康行业研究报告(图12)

  目前角膜塑形镜市场中产品品牌与种类比较丰富,多是以中国产地、日韩产地、美国产地为代表的头部品牌

  目前,市场上角膜塑形镜视力矫正方法在儿童青少年人群中较为流行,主要是因为角膜塑形镜多用于夜间佩戴,患者白天不戴任何眼镜或隐形眼镜的情况下可以拥有清晰的视力,具有控制近视发展的作用。目前市场上几种主流的角膜塑形镜主要集中在中国产地、日韩产地、美国产地,而中国具有代表性的角膜塑形镜产品包括欧普康视梦戴维系列(国内首款获批的角膜塑形镜产品),亨泰的迈儿康、爱博诺德的普诺,尤其是欧普康视的角膜塑形镜结合了中国人的眼部结构特点,并结合独特的设计技术,产品具有舒适度高、透气性好、交付周期短、易摘取等特征。

2024年中国眼健康行业研究报告(图13)

  2023年以来,涵盖蔡司、汇鼎、依视路在内的头部镜片品牌在渐进多焦点镜片上纷纷推出了新品

  为了不断提升消费者的用镜体验、提升消费者在多场景下的戴镜舒适度,多家镜片厂商积极创新并升级眼镜产品,将渐进镜片新品的研发重点聚焦在远中近距离视物的清晰度、视物距离变化时的调节力、视物的视野开阔程度、移动状态下视物感受、个性化定制、对智能化的应用等方面,以提升消费者尤其是35岁及以上的消费者戴镜视物的舒适度。近一年,市场发布的渐进多焦点镜片新品如下:

2024年中国眼健康行业研究报告(图14)

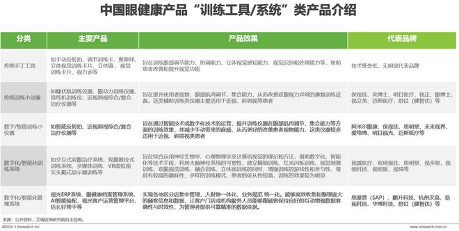
  眼健康训练工具/系统产品中主要包括传统手工工具、训练小仪器和数字/智能化仪器、训练及管理系统等

  视觉训练工具和系统主要分为传统手工类、小仪器和数字化类工具。其中,数字化矫正是基于双眼治疗与视觉学习理论,通过结合计算机视觉技术,将眼病治疗与计算机多媒体或计算机游戏相结合,通过各种生物刺激,提高患儿视觉信息的处理能力,并提高患儿眼、脑、手的协调水平,能全面改善患儿的视觉功能。数字疗法具有趣味性强、训练模式多样化、治疗时间短、患者依从性高等优势。与数字疗法相匹配的是数字化/智能化管理系统,诸如鹏升科技等软件系统供应商,不仅助力视觉训练机构包括验光配镜、进销存管理、客户管理、营销管理、线上商城、视功能分析等在内的管理,而且监测消费者训练进程提升患者训练依从性。

2024年中国眼健康行业研究报告(图15)

  眼健康营养保健产品多以维生素、矿物质、类胡萝卜素、多酚类化合物、Omega-3脂肪酸、益生菌类产品为主

  眼健康营养保健食品是指专门针对眼部健康设计的补充品,这些补充品通常包含维生素A、C、E、锌、Omega-3脂肪酸等成分,对维持视力和眼部健康有益。目前,市场上的眼健康营养保健食品按照成分划分大致可分为维生素类、矿物质类、类胡萝卜素类、多酚类化合物类、Omega-3脂肪酸类、益生菌类及其他成分类,且不同的成分有不同的功效作用,对维护眼睛健康至关重要。随着消费者对眼健康关注度的增加,眼部疾病发病率的提升,市场对有效且便捷的眼部保健解决方案的需求也在增长,诸如舒目针对糖尿病或青少年人群研发的无糖叶黄素、囊微技术的叶黄素产品,为眼健康营养保健食品提供了广阔的发展空间。

2024年中国眼健康行业研究报告(图16)

2024年中国眼健康行业研究报告(图17)

  中国眼健康行业面临多方面的挑战和机遇,在成人干眼护理、渐进视觉健康管理领域发展潜力尤为可观

  从国人全生命周期眼健康需求管理来看,中国眼健康行业面临多方面的挑战和机遇。在儿童青少年眼健康市场,随着儿童青少年近视率逐步向国家2030年防控目标的靠近,以框架离焦镜、角膜塑形镜为核心的儿童青少年视力矫正市场也将趋于饱和,市场规模将呈现出个位数字地缓速增长态势;在成人眼健康市场,随着干眼症等眼部疾病发病率的增加、屈光手术渗透率的加深、近用视觉障碍(老花)发病年轻化,成人干眼护理、屈光矫正与渐进视觉管理市场将表现出良好的发展势头;在老年人眼健康市场,随着渐进视觉眼健康管理认知加深,以渐进视觉健康管理、白内障与青光眼等综合眼病诊疗为主体的眼健康市场将表现出可观的发展空间。

2024年中国眼健康行业研究报告(图18)

  眼健康营销拓展市场,将基于社媒渠道覆盖不同用户群体,衍生出全方位、多层次、精准触达的营销矩阵模式

  随着多元化年轻代群体的崛起,以及眼健康市场供应与零售商紧贴目标用户的个性且多元化的需求,基于多元化的渠道输送富含价值的眼健康信息,辅以丰富多彩用眼场景,借助IP、私域(如有赞、鹏升SCRM)、衍生服务等捕捉用户注意力并实现转化的营销方式将更加明显,眼健康产品营销方式也将迈入新纪元。诸如广泛覆盖老、中、青、少年群体,运用科普教育、行业推广、专家共识以及政策解读等多种内容形式传播教育,从不同生活场景切入并凭借与保险等合作的跨行业协同联动的营销方式将屡见不鲜。在为不同群体提供眼健康教育的同时,构建一个全方位、多层次、精准触达的全域营销矩阵将是未来眼健康市场的重要发展方向。